본문 바로가기
책갈피

회로도를 보고 동작설명좀 해주세요.. (부탁드립니다..ㅠ)

오전 |2011.06.21 20:02
조회 51 |추천 0

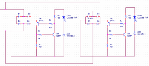
도청방지키트에 나오는 회로도입니다.. 어떻게 동작을 하는지 알려주세요

이 회로도에서 다이오드와 트랜지스터의 역할과 어떻해 하면 LED에 불이 들어오는지를 알려주세요

정말 저에겐.. 필요한 거에요.. 부탁드려요 .. ㅠ

 

추천수0
반대수0

공감많은 뉴스 시사

더보기

뉴스 플러스